Journal Information
Editor : Assoc. Prof. Dr. Chatree Homkhiew

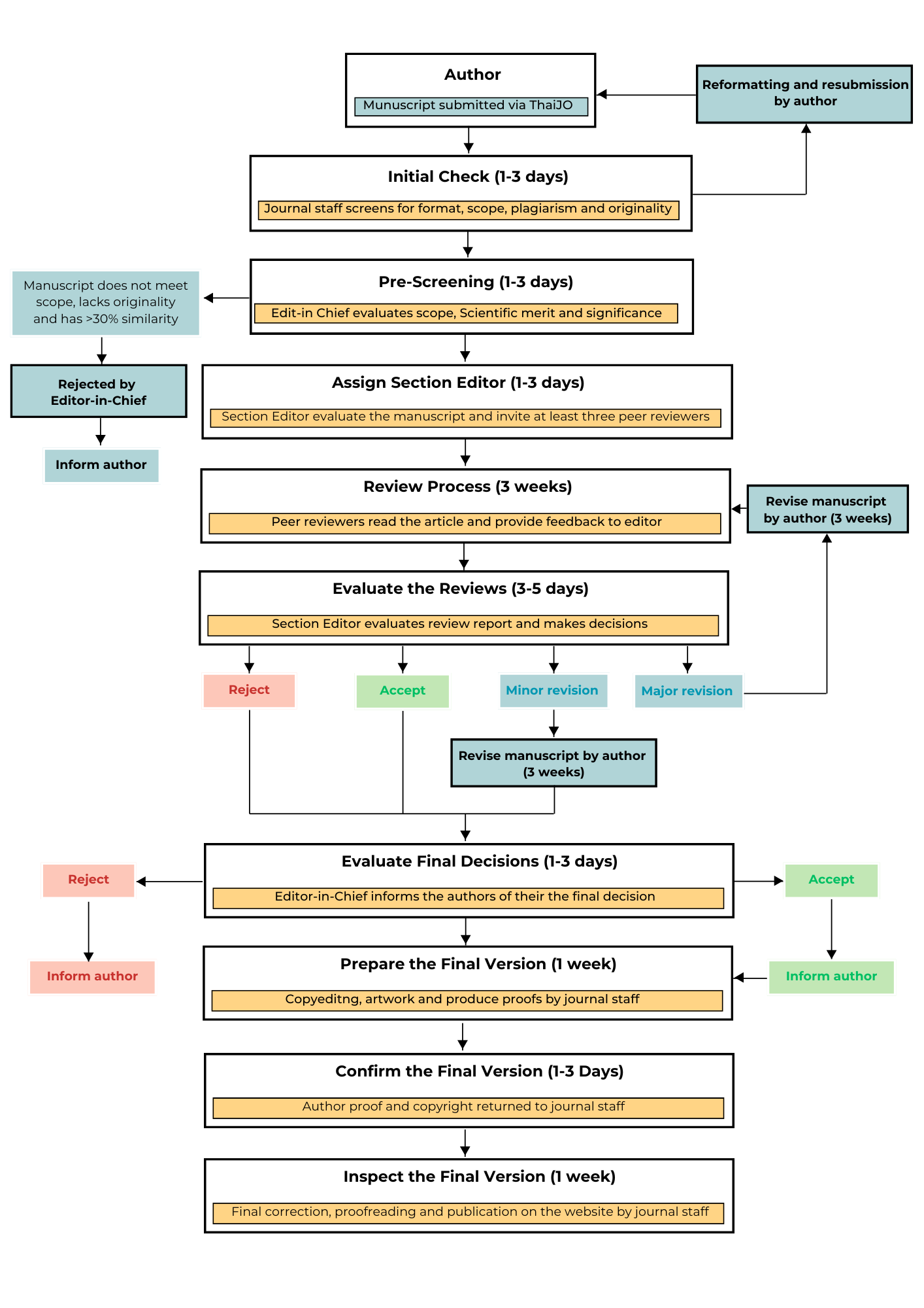
All submissions to Recent Science and Technology (RST) undergo a rigorous peer-review process to ensure the quality and validity of the published research. The journal operates a double-blind peer review process, meaning that the authors and the reviewers are anonymous. The review process is carried out by experts in the relevant fields of study, who evaluate the submitted manuscripts based on their scientific merit, originality, and relevance to the journal's scope.
Step 1: Submission
The corresponding or submitting author submits the paper to RST via the ThaiJO online system only. Using the designated online submission system ensures that the manuscript is properly received, processed, and reviewed by the journal's editorial team. This system simplifies the submission procedure and helps keep contributions organized.
Step 2: Initial Check
The Journal Staff checks whether the submitted manuscript adheres to the journal requirements described in the journal’s author guidelines and contains less than 30% similarity with other works. The paper's quality is not evaluated at this stage. This initial check usually takes 1 to 3 days.
Step 3: Pre-Screening
The Editor-in-Chief reviews and evaluates the submitted manuscript, considering its scope, aims, originality, scientific merit, and significance. If the manuscript does not meet these standards, it may be rejected at this stage.
Step 4: Assign Section Editor
The Editor-in-Chief assigns Section Editor to oversee the peer review process for the submitted manuscript. The Section Editor will manage the review process.
The Section Editor sends invitations to experts in fields related to the manuscript's scope. If responses are not received, further invitations are sent until the required number of reviewers (typically at least three) is secured. The RST employs a double-blind peer review process in which neither the reviewers nor the authors know each other's identities.
Step 5: Review Process
The reviewers will evaluate the manuscript based on its scientific quality, originality, validity, and relevance to the field of study. The reviewers are usually given three weeks to review the research work. They will provide constructive feedback to the authors to help improve the manuscript and may recommend acceptance, rejection, or revision of the manuscript.
Step 6: Evaluate the Reviews
The Section Editor The considers all returned comments and suggestions before making a recommendation regarding the manuscript's suitability for publication. If reviewer opinions differ significantly, the Associate Editor may invite an additional reviewer for further evaluation before making a final decision
Step 7: Evaluate Final Decisions
Upon receipt of the updated manuscript, the Editor-in-Chief will review the revisions. The Editor-in-Chief then makes a final decision on whether the revised manuscript is accepted for publication.
Step 8: Prepare the Final Version
After the Editor-in-Chief accepts a manuscript, the manuscript will be copyedited and formatted for publication. This process is typically completed within one week.
Step 9: Confirm the Final Version
The formatted manuscripts will be sent back to the authors for verification of accuracy. After any necessary corrections are made, the formatted manuscripts will undergo a final check by the authors and their confirmation will be sent back to the Editor-in-Chief.
Step 10: Inspect the Final Version
After receiving the authors' confirmation, the Journal staff conducts a final evaluation of the manuscript before it is published in the online journal system.