• Main Navigation
  • Main Content
  • Sidebar
  • ลงทะเบียน
  • เข้าสู่ระบบ
  • ภาษาไทย
    • English
โลโก้ วารสารผลิตกรรมการเกษตร
  • ฉบับปัจจุบัน
  • บทความทั้งหมด
  • คำแนะนำการเตรียมต้นฉบับ
  • ดาวน์โหลดเอกสารที่เกี่ยวข้อง
  • ข่าวประกาศ
  • จริยธรรมการตีพิมพ์
  • เกี่ยวกับวารสาร
    • เกี่ยวกับวารสาร
    • ทีมบรรณาธิการ
    • ติดต่อ
  1. หน้าแรก
  2. ประกาศ
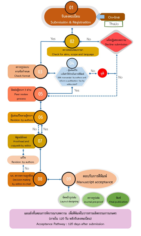
  3. ขั้นตอนการพิจารณาบทความ เพื่อตีพิมพ์ในวารสารผลิตกรรมการเกษตร

ขั้นตอนการพิจารณาบทความ เพื่อตีพิมพ์ในวารสารผลิตกรรมการเกษตร

ประกาศเมื่อ 2025-04-24

แผนผังขั้นตอนการพิจารณาบทความ (Manuscript Processing Flowchart)phaenph-ngkh-n-txn-ka-rph-ca-rna-bthkhwam-(Manuscript-Processing-Flowchart).png

TCI Medal

info

Journal Information

Indexed in TCI

บรรณาธิการ : ผู้ช่วยศาสตราจารย์ ดร.ปัทมา หาญนอก

ตั้งแต่ ปีที่ 7 ฉบับที่ 1 (2025) เป็นต้นไป
ใช้เฉพาะ ISSN 3027-7183 (Online) เท่านั้น

ISSN 3027-7175 (Print) และ ISSN 3027-7183 (Online)
ใช้เฉพาะ ปีที่ 6 ฉบับที่ 1–3 (2024)

ISSN 2651-2475 (Print) และ ISSN 2773-9929 (Online)
ใช้ตั้งแต่ ปีที่ 1 ฉบับที่ 1 (2019) ถึง ปีที่ 5 ฉบับที่ 3 (2023)

Make a Submission

Make a Submission

ภาษา

  • English
  • ภาษาไทย

Information

  • สำหรับผู้อ่าน
  • สำหรับผู้แต่ง
  • สำหรับบรรณารักษ์

facebook

AP Facebook

flagcounter

Visitors

Flag Counter

Counter installed : 28 June 2019

วารสารผลิตกรรมการเกษตร Maejo Journal of Agricultural Production (mJAP) 

  • เบอร์โทรติดต่อ : 0-5387-3618
  • แฟ็กซ์ : 0-5387-3628
  • อีเมล์ : jap@mju.ac.th
ข้อมูลเพิ่มเติมเกี่ยวกับระบบ แพลตฟอร์ม และกระบวนการจัดการตีพิมพ์โดย OJS/PKP
Black Ribbon
นโยบายการคุ้มครองข้อมูลส่วนบุคคล Privacy policy